第二方验货
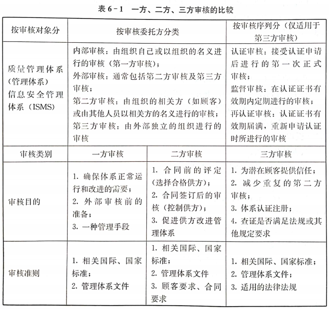
- 二方审核第二方审核(second party audit ),是2016年公布的管理科学技术名词,是由组织的顾客或由其他人以顾客的名义进行,以确定符合质量管理体系要求程度的审核模式。1、二方审核即第二方审核;第二方审核是由顾客对供方进行的审核。审核结果通常最为顾客购买的决策依据。 第二方审核时应先考虑采购产品对最终产品质量或使用的影响程度后确定审核方式、范围,还应考虑技术与生产能力、价格、交货及时...
- 咨询热线:189 5981 1350
-
产品详情
第二方审核(second party audit ),是2016年公布的管理科学技术名词,是由组织的顾客或由其他人以顾客的名义进行,以确定符合质量管理体系要求程度的审核模式。
1、二方审核即第二方审核;第二方审核是由顾客对供方进行的审核。审核结果通常最为顾客购买的决策依据。 第二方审核时应先考虑采购产品对最终产品质量或使用的影响程度后确定审核方式、范围,还应考虑技术与生产能力、价格、交货及时性、服务等因素。
2、需要需方审核员和供方同时参与。第二方应先调查市场上所有同类产品的供方,并进行初步比选。比选时应考虑产品价格、交货期、声誉、服务、技术和生产能力等因素。比选后,至少确定两家以上同类产品的供方。
3、制定体系审核标准:根据采购产品的质量要求及供方状况,参照ISO9001标准要求,制定体系审核白鸥装,该标准应经第二方的分管领导批准。

第二方审核:
(1)第二方应将体系审核的标准及要求通知供方,并留总够的时间让其准备。供方表示接受后,第二方成立成立审核组,编制审核计划,准备表格、记录等工作文件。必要时派人帮助供方建立体系。
(2)第二方按照审核标准和计划到供方处进行现场审核。
(3)现场审核结束后,应提出审核报告,报告中应对供方作出审核结论。审核结论会有合格、待定、不合格三种。
二方审核即第二方审核,二方审核是甲方企业对他的供应商(乙方)的管理并委托代理公司对供应商(乙方)进行的审核。简单说就是国外或者国内客户想要在工厂下单,但是不清楚工厂的实际情况,自身无法现场审核工厂的资质,委托代理公司到工厂进行审核。
审核结果通常最为顾客购买的决策依据。二方验厂不仅仅是考虑品质,还有人权(社会责任):工厂的环境、员工的工作时间、福利待遇、工厂的相关资质等。
二方审核的重要性
四大要点

01、新供应商的准入
二方审核通常采用量化的评价表,即制定标准化去审核供应商;甲方可以自行设定供应商评价表的准入分数,低于这个分数的新供应商将不具备供货资格,这个准入的规则相当于一个门槛,只有达到这个门槛的供应商方可进入。
02、供应商的风险评估
除了新供应商的准入,二方审核可以识别供应商在审核过程中出现的生产安全风险,并对风险进行评估,从而确定供应商下一步监控的手段。风险高的企业将会被重点关注,如加强检验和后期二方审核的频率。
03、供应商的水平分级
通过对供应商的量化评价,甲方可以知道供应商的水平状况,供应商水平高低将会对企业的业务决策产生影响,通常供应商水平越高将会增加业务合作的机会。
04、供应商的持续改进机会
二方审核同三方审核有明显的不同,三方审核一般采取的是不符合项慎开原则,而二方审核通常由了解本行业的专家来进行,更能切中要害,发现的不符合项也比较多。这些不符合项的整改跟进将会帮助供应商的持续改进。

如何选择二方审核公司
二方审核的对于甲方公司下单的意义非常重大,关于如何选取合适的二方审核公司,则需要注意这几方面的的问题:
01、二方审核是否能落到实处,不流于形式;审核最忌的就是没有落到实处流于表面,只有落地道工厂实处,才能客观评价工厂的生产情况;
02、从业审核员的经验及素质是否达到要求,二方审核对审核员的经验要求较高;
03、审核员是否具有甲方思维,能站在甲方的角度出发去审核才能真正解决甲方发顾虑;
04、着重于生产现场,而不仅是提交书面报告;
05、审核后供应商水平是否有整改提升,审核不仅是为了发现问题,更是为了解决问题,工厂整改到符合生产要求,这个是三方互益的。
二方审核在各个行业中扮演了重要的角色,越来越多的甲方使用二方审核来保障供应链的安全。了解二方审核,不论是帮助我们完成客户审核,还是提升自己的能力,都是很有益处的。

福建艾索企业管理有限公司作为专业的咨询公司及二方审核机构,拥有十四年体系认证、客户验厂实战经验,有多名从事过第三方审核的审核员,根据法律法规和客户标准自编培训教材,以过硬的专业素养为您提供二方审核服务。


【产品检验服务】:覆盖服装、电子产品、小家电、五金卫浴、灯具、玩具、家具、工业品等全品类,提供生产初期检验(PPI)、生产中期检验(DPI)、出货前抽检(PSI)及全数检验(FC)等。
【供应链评估与验厂服务】:包括工厂生产能力与质量体系评估(FA)、社会责任审核(SRA)、C-TPAT反恐验厂、SEDEX/BSCI人权认证、GRS/RCS环保认证、SMETA/BEPI评估等。
【全程质量管控】:提供驻厂检验、生产质量跟踪、货柜监装(CLS)及装柜监督服务,确保从生产到出货各环节符合客户要求。
【国际标准认证辅导】:专业辅导Higg Index、SLCP、WRAP、BRC、IETP/ICTI等各类国际认证,助力企业提升管理体系与市场竞争力。


